得物App不识货:得物易得信难

发布时间:2026-02-05点击数:

  在中国的潮流消费版图中,得物App(下称“得物”)是一匹备受瞩目的“黑马”。

  从一个潮流分享交流社区起步,得物精准捕捉年轻消费群体对正品保障与时尚消费的迫切需求,构建起集社区、鉴定与交易于一体的商业闭环,跃升为头部潮流电商平台。

  然而伴随着交易规模的扩张,得物面临的用户投诉与舆论争议也不断走高,商品质量管控、售后服务体验及鉴定流程公信力等方面的问题屡被提及,将平台在高速发展过程中的运营漏洞暴露无遗。

  如今的得物如同一枚硬币,一面是以创新颠覆行业的“先鉴别,后发货”运营模式,另一面则是品控争议与用户口碑的信任危机。如何在规模扩张与用户体验之间取得平衡,已经是得物长远发展中必须应对的长期课题。

  将时间线年,虎扑体育联合创始人杨冰推出了一款以球鞋鉴定为核心的潮流资讯平台“毒App”(即得物前身),专注于潮流文化与球鞋内容,通过持续产出优质话题和打造互动社区,逐渐发展成为潮流文化聚集地。

  当时国内球鞋市场假货问题突出、消费者维权困难,杨冰敏锐地捕捉这一痛点,于2017年推出“先半岛·BOB鉴别,后发货”的创新模式并引入交易流程,形成了“C2B2C”的业务模式,完成从“社区工具”到“交易平台”的跨越。

  2020年是得物发展历程中承前启后的关键一年,“毒App”更名为“得物App”,寓意“得到美好事物”,其品牌定位由垂直球鞋电商向“新一代潮流网购社区”拓展,为后续生态体系扩容与业务模式深化奠定了基础。

  也是自这一阶段起,得物的一体化潮流消费生态构建取得显著成果,销售品类从球鞋持续拓展,逐步覆盖潮服、箱包、配饰、美妆、数码、潮玩、艺术品等领域,致力于满足年轻群体一站式、多元化的潮流消费需求。

  为保证鉴别环节的可靠性,得物持续投入人力、硬件和技术,独创由正品样品研究、专业鉴别实验室、鉴别师海量的实操经验所构成的“三位一体”鉴别体系,并组建覆盖各品类、多品牌商品的查验鉴别数字化档案库。

得物App不识货:得物易得信难(图1)

  除此之外,得物还自主研发了AI鉴别系统,旨在打造全球领先的AI鉴别规模化应用场景。据介绍,该系统实现了商品鉴别查验全流程的数字化与智能化,进一步强化“社区+鉴定+电商”的业务闭环。

  多措并举之下,得物确立了国内领先的线上潮流文化社区地位。目前,平台注册用户突破5亿,覆盖超过50%的中国95后人群,不仅展现出强大的用户凝聚力,也印证了其在年轻群体中的广泛影响力与喜爱度。

  根据得物官方公布的数据,其2023年多项财务数据实现同比三位数增长,增速持续领先行业,3C数码、食品饮料、黄金珠宝等多个类目均展现出强劲增长势头;2024年该平台新增32个十亿细分品类,6120个商家年销售额同比翻倍。

得物App不识货:得物易得信难(图2)

  天眼查App信息显示,成立以来,得物已获得三轮外部融资,投资方包括虎扑体育、高榕资本、红杉资本中国等知名机构,并以710亿元的估值入选《2024胡润全球独角兽榜》,反映出资本市场对其增长潜力的认可。

  得物的崛起,根植于消费市场中的一大价值锚点信任。

  面对早期混乱的球鞋交易市场,平台通过组半岛·BOB建专业鉴定团队、建立严谨查验流程,成功树立起“品质守门人”的行业角色,并以此在激烈的市场竞争中建立了鲜明的竞争优势。

  但随着平台规模迅速扩张,这套基于“先鉴别,后发货”模式构建起的信任体系正面临新的考验。近年来,市场上有关得物商品质量、鉴定结果、售后服务的用户投诉逐渐浮现,揭示了其规模增长背后潜在的品控与信任隐忧。

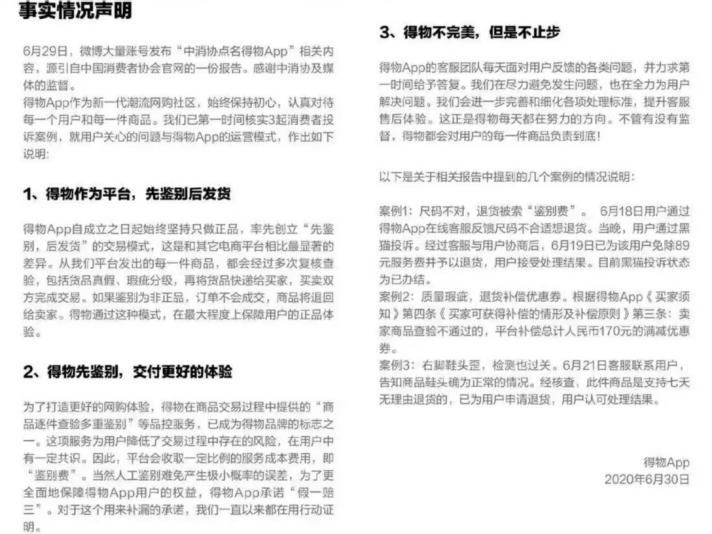
  早在2020年6月,中国消费者协会发布的《“618”消费维权舆情分析报告》就曾点名得物,称监测期内共收集“得物App”有关负面信息8735条,主要涉及假冒伪劣、鉴定费、优惠券等问题。

  对此,得物回应称平台始终坚持正品,提供“商品逐渐查验多重鉴别”等品控服务,并对人工鉴别可能出现的极少数误差做出“假一赔三”承诺,未来将持续优化客服与售后体系,致力于为用户提供可信赖的购物体验。

得物App不识货:得物易得信难(图3)

  目前,得物的产品信任问题仍是“老大难“。据报道,2024年10月消费者石女士在得物App以2309元购买一件Self-Portrait品牌外套,收到后发现水洗标、面料等细节与专柜正品不符,遂在社交平台发布对比信息,并申请退货退款。

  然而,得物平台却回应称该商品经中检机构鉴定为正品,差异系海外版本所致,并以“捏造事实、诋毁商誉”为由对石女士提起名誉权侵权诉讼,索赔20万元,双方在法院开庭后达成和解,得物撤回诉讼并对石女士进行了经济补偿。

  转折出现在2025年9月,石女士收到Self-Portrait品牌官方邮件,明确表示得物并非其授权经销商,所购商品无法通过官方渠道认证为真品,还列举出了亮片分布、面料疏密等差异,指出“海外版本正品”。

  基于上述回复邮件,石女士于向法院提起反诉,要求得物承担平台承诺的“退一赔三”责任,并支付8000元律师费,得物则坚持该商品经12家第三方机构鉴定均为正品,与专柜差异属海外版本正常现象,目前双方仍僵持不下。

  截至发稿前,黑猫投诉平台上有关关键词“得物”的投诉高达28万条,涉及商品实物与描述不符、鉴定不准确不透明、客服响应低效、强制扣取违约金等,社交平台上有关得其控不过关、产品真伪存疑的案例更是层出不穷。

得物App不识货:得物易得信难(图4)

  另有多名用户反映,得物的售后维权流程相当复杂,平台常以“已通过鉴别”“超出查验范围”“跨境商品不支持退货”为由拒绝用户合理退换诉求,或仅给予优惠券补偿、不积极解决实际问题,因而被诟病“甩锅式售后”。

  面对口碑困境,得物并非没有通过升级平台治理措施、完善赔付机制等手段促进交易的公平与合规。该平台曾优化流量分配机制,并发布《商品打版治理规则》通知,规范商家打版行为,打击单一同质、搬运抄袭、营销感强的劣质内容。

  这些治理措施虽能优化“赛场”秩序,但却难以解决得物的系统性困境:当平台同时充当“参赛者”与“裁判员”时,便极易陷入“自我鉴证”的信任悖论,使其在真伪判定、争议处理、资源分配时,难以彻底摆脱外界对其利益关联的质疑。

  而作为一个以用户信任为基石、社交属性影响深远的平台,口碑反噬对得物社区生态的伤害无疑比传统电商运营模式更为深远。它不仅将直接打击用户交易积极性,更会侵蚀社区的认同与创作活力,动摇其商业模式的根基。

  因此,如今的得物面临的不仅是一场运营优化战,更是一场深层的信任重构战。唯有重新审视商业逻辑,方能弥合信任鸿沟,重新点燃社区活力与交易动力的增长引擎,将信任转化为支撑其穿越周期的核心驱动力。

  毕竟潮流终将褪色、风格也会变迁,唯有建立在坚实信任之上的商业关系,才能在时间的检验中历久弥新。

售前咨询:0760-2332 0168  
售后客服:400  830  7686



1998~2024,今科26年专注于企业信息化服务

立 即 注 册 / 咨 询
上 线 您 的 网 站